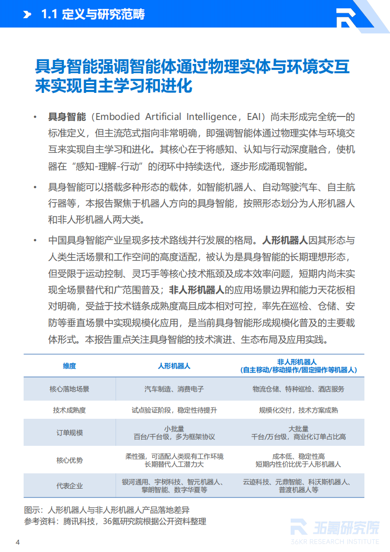
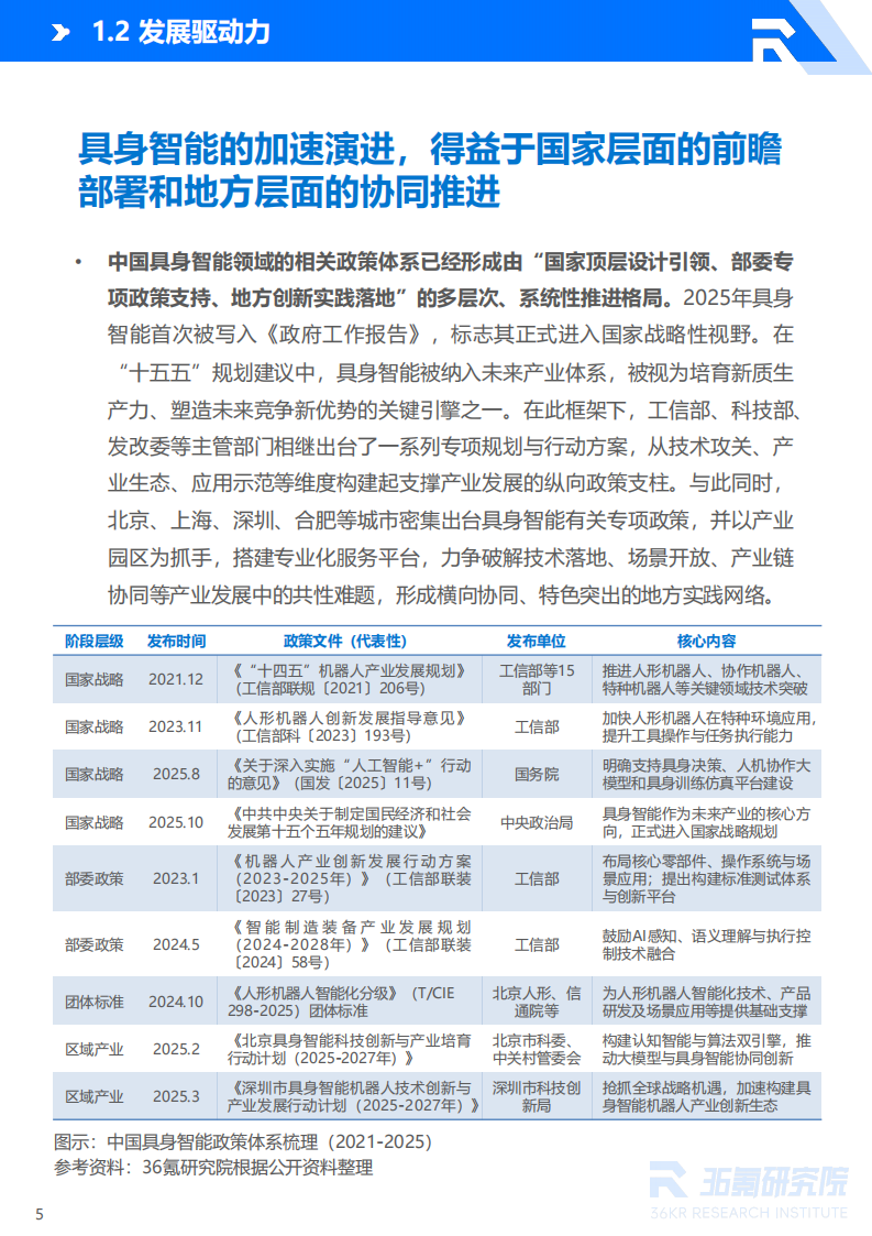
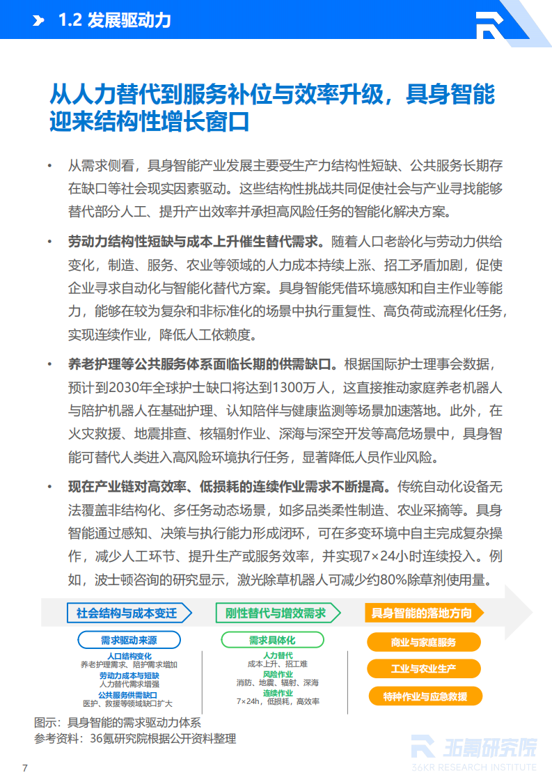
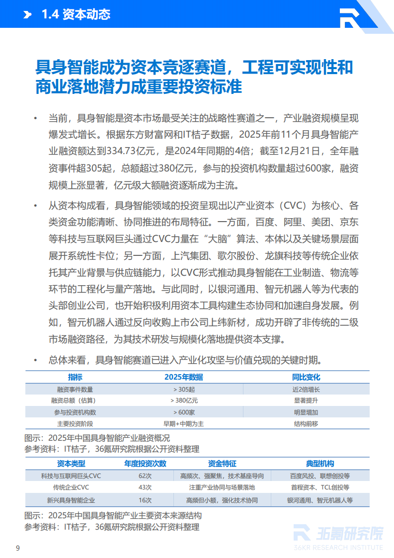
2026年,中国具身智能产业正从技术攻关迈向生态构建与商业落地的关键阶段。36氪研究院发布的《2026年具身智能产业发展研究报告》指出,在政策顶层设计、大模型技术突破、劳动力结构性短缺及资本加速涌入的多重驱动下,产业已跻身全球第一梯队。2025年全年融资额超过380亿元,市场规模预计在2026年突破万亿元大关。作为具身智能的核心载体,人形机器人即将迎来十万台级别的规模化放量,而“世界模型”技术将成为机器人大脑演进的关键突破口。报告认为,未来竞争将不再是单一技术比拼,而是技术底座、供应链体系与商业能力的综合生态较量,场景落地将沿工业、特种、商用服务到家庭陪护的梯度有序展开。
报告全文如下:













如果您也想让工业机器人加入您的生产线,赋能您的产业提质增效,欢迎联系我们,获取定制专属解决方案。

合作电话: 18553219998
合作邮箱: bp@hchchain.com
青岛蓝谷:山东省青岛市即墨区鳌山卫街道滨海路169号蓝色中心1号楼
福建福州:福建省福州市闽侯高新区海西科技园网讯中心大厦B栋
微信公众号